政务新媒体矩阵
|
手机版
|
繁体
|
中国政府网
|
新疆政府网
|
克州政府网
|
|
|
|
长者版
|
登录
|
注册
导航切换
首页
走进阿合奇
阿合奇概况
旅游观光
发展规划
自然资源
风俗文化
视频宣传
阿合奇风光
行政区划
大事记
政务公开
领导信息
财政预决算
政府工作报告
文件
失效废止文件
人事任免
政府采购
人大建议
政协提案
权责清单
招投标公告
政务服务
互动交流
县长信箱
调查问卷
意见征集
在线访谈
回应关切
新闻发布会
数据开放
统计公报
季度经济数据
政务要闻
网站地图
无障碍
长者版
当前位置:
首页
>
政务公开
>
财政预决算
>
2026年度预算及三公经费
>
政府预算
> 正文
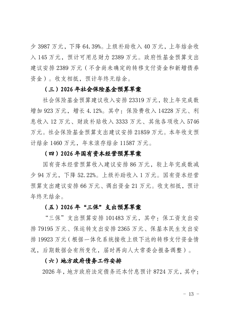
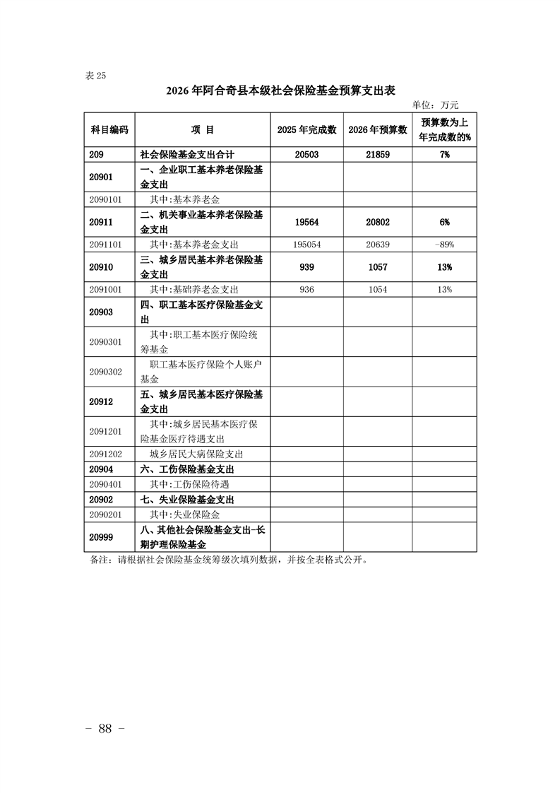
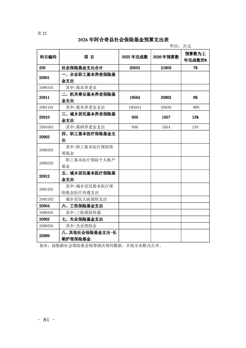
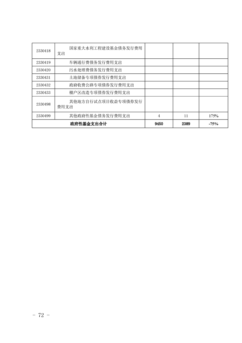
阿合奇县2026年政府预算公开
来源
阿合奇县财政局
发布时间
2026-02-10 16:33
阅读
分享:
打印本页
关闭窗口
0e8bcc3264634d6a972ae2c8685e3875
53f46018cb0b45a698a0381f73df5863
解读文章
县市
媒体
国家部委局
省区市政府
区政府部门
地州市政府
阿图什市
阿克陶县
乌恰县
人民网
新华网
天山网
人社部
工业和信息化部
商务部
住房和城乡建设部
教育部
交通运输部
农业农村部
自然资源部
民政部
财政部
卫生健康委员会
中国气象局
林业和草原局
体育总局
外汇管理局
文物局
海洋局
发展和改革委员会
民族事务委员会
国有资产监督管理委员会
国家税务总局
生态环境部
国家市场监督管理总局
广播电视总局
中国民用航空局
海关总署
机关事务管理局
审计署
中医药管理局
北京
上海
天津
重庆
江苏
山东
浙江
安徽
福建
江西
广东
广西
湖北
湖南
河南
黑龙江
吉林
辽宁
内蒙古自治区
河北
山西
四川
贵州
云南
海南
西藏
陕西
甘肃
宁夏
青海
新疆
台湾
香港
人社厅
财政厅
公安厅
住建厅
自然资源厅
水利厅
农业农村厅
商务厅
教育厅
发改委
工业和信息化厅
应急管理厅
市场监督管理局
统计局
乌鲁木齐海关
乌鲁木齐市
伊犁州
塔城地区
阿勒泰地区
克拉玛依市
博尔塔拉蒙古自治州
昌吉回族自治州
哈密市
吐鲁番市
巴音郭楞州
阿克苏地区
克孜勒苏州
喀什地区
和田地区