政务新媒体矩阵
|
手机版
|
繁体
|
中国政府网
|
新疆政府网
|
克州政府网
|
|
|
|
长者版
|
登录
|
注册
导航切换
首页
走进阿合奇
阿合奇概况
旅游观光
发展规划
自然资源
风俗文化
视频宣传
阿合奇风光
行政区划
大事记
政务公开
领导信息
财政预决算
政府工作报告
文件
失效废止文件
人事任免
政府采购
人大建议
政协提案
权责清单
招投标公告
政务服务
互动交流
县长信箱
调查问卷
意见征集
在线访谈
回应关切
新闻发布会
数据开放
统计公报
季度经济数据
政务要闻
网站地图
当前位置:
首页
>
政务公开
>
交通运输局
>
政策文件法规
> 正文
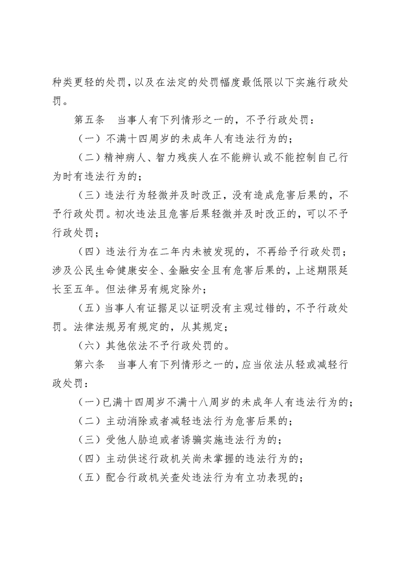
关于印发《新疆维吾尔自治区 新疆生产建设兵团交通运输行政处罚裁量权基准》《新疆维吾尔自治区 新疆生产建设兵团交通运输行政处罚裁量权基准适用规则》的通知
索 引 号
kz_ahqx00/2025-01404
主题分类
发布机构
阿合奇县交通运输局
发布日期
2025-10-13 18:48
名 称
关于印发《新疆维吾尔自治区 新疆生产建设兵团交通运输行政处罚裁量权基准》《新疆维吾尔自治区 新疆生产建设兵团交通运输行政处罚裁量权基准适用规则》的通知
文 号
〔〕号
主 题 词
来 源
新疆维吾尔自治区交通运输厅
分享:
打印本页
关闭窗口
解读文章
县市
媒体
国家部委局
省区市政府
区政府部门
地州市政府
阿图什市
阿克陶县
乌恰县
人民网
新华网
天山网
人社部
工业和信息化部
商务部
住房和城乡建设部
教育部
交通运输部
农业农村部
自然资源部
民政部
财政部
卫生健康委员会
中国气象局
林业和草原局
体育总局
外汇管理局
文物局
海洋局
发展和改革委员会
民族事务委员会
国有资产监督管理委员会
国家税务总局
生态环境部
国家市场监督管理总局
广播电视总局
中国民用航空局
海关总署
机关事务管理局
审计署
中医药管理局
北京
上海
天津
重庆
江苏
山东
浙江
安徽
福建
江西
广东
广西
湖北
湖南
河南
黑龙江
吉林
辽宁
内蒙古自治区
河北
山西
四川
贵州
云南
海南
西藏
陕西
甘肃
宁夏
青海
新疆
台湾
香港
人社厅
财政厅
公安厅
住建厅
自然资源厅
水利厅
农业农村厅
商务厅
教育厅
发改委
工业和信息化厅
应急管理厅
市场监督管理局
统计局
乌鲁木齐海关
乌鲁木齐市
伊犁州
塔城地区
阿勒泰地区
克拉玛依市
博尔塔拉蒙古自治州
昌吉回族自治州
哈密市
吐鲁番市
巴音郭楞州
阿克苏地区
克孜勒苏柯尔克孜自治州
喀什地区
和田地区